一、武汉正规的驾校有哪些
正规是必须的。 给你一个办法判断正规驾校:正规驾校营业执照和学习场地吻合。正规驾校占地不低于十五亩,也就是一万平米。具备这个条件,这所驾校才可能正规。
二、武汉绅宝驾校靠谱吗
武汉绅宝驾校比较靠谱。
1、一费制。开设一费制班型,全程只收一次性费用,体检费,考试费,补考费,考场练车,全包。
2、一人一车,实行预约制,提前预约,约好以后,一人一车练习,从不排队。
3、机器人教练车。教练车装了机器人设备,更加安全,贴心。
4、所有科目考试流程,均在绅宝驾校内完成。考试合格,当天领证。
5、报名、体检、照相、录指纹、面签、远程一次完成。
6、免费班车,循环接送学员去训练场,以及参加科目考试。
7、学校拥有一支年轻,经验丰富,技术过硬,纪律严明,经过正规培训取得准教资历的教练团队。
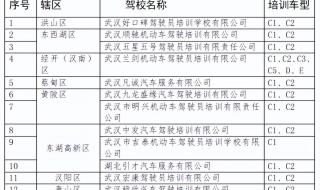
三、武汉口碑好的驾校排名
1、武汉口碑好的驾校第一位当属湖北绅宝汽车驾驶培训有限公司,是湖北省规模最大的驾驶培训学校之一,学校设施先进、教学规范,培训给力。
2、第二位武汉明涛驾校。

3、第三位武汉兰剑驾校。这前三位驾校也是社会公认综合实力比较强的驾校。
四、武汉驾校注销网上怎么注销
目前在网上是不能注销驾校档案的,如果想要注销驾校档案,必须要携带身份证前往车管所内处理。如果驾校愿意帮忙的情况下,只需要提供相关的资料,然后让驾校帮忙办理即可。
五、武汉市学A照的驾校有哪些
1、看你是在武汉什么地方:大的就去公交公司学制一年
2、武昌就去坤宝驾校:
3、汉口汉阳就推荐去明涛驾校
4、再有不满意的就自己去武汉驾培网上自己搜。
5、这三家是武汉市目前最大最好的驾校了。

